我公司自1992年开始,一直为“国家内燃机发电机组质量监督检查中心”检验合格的柴油发电机组制造厂商。公司拥有先进的检测设备、精湛的生产工艺、专业的制造设计、完善的质量管理体系、 雄厚的研发实力,服务网络遍布全国各地,随时为您提供设计、供应、调试、维修一条龙服务!

江苏澳门4399js柴油发电机组

江苏澳门4399js动力集团 >> 新闻动态 >> 我公司成功签订贺州市皮肤病防治院500KW里卡多发电机组一台

新闻动态

我公司成功签订贺州市皮肤病防治院500KW里卡多发电机组一台

[文章来源:澳门4399js] [发布日期:2018-09-17] [浏览次数:]
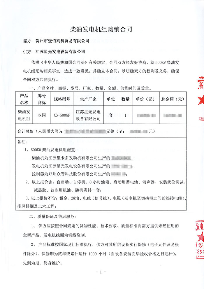
    9月11日,我公司和贺州市壹佰高科贸易有限公司成功签订一台500KW里卡多发电机组,用于贺州市皮肤病防治院应急备用电源。该机组采用的是里卡多R系列柴油机,它是我公司与英国里卡多公司联合研制的新一代动力,具有油耗低、噪音低、排放低、扭矩大、自启动自停机等功能优势。此外,我公司为其提供8小时油箱、启动用蓄电池、消声器、减震胶、首次用机油、安装就位调试、一年维保等备件及服务。

    贺州市皮肤病防治院始建于1959年,1973年正式挂牌为“梧州地区皮肤病防治院”,1988年,经广西卫生厅批准增设精神病院,1996年成立地区性病防治中心,2002年因撤地设市,更名为贺州市皮肤病防治院,是贺州市唯一一所地市级皮肤性病防治机构。其主要承担全市麻风病、皮肤病、性病、精神病等防治工作的规划、实施、指导和督查。澳门4399js公司很荣幸能够成为贺州市皮肤病防治院柴油发电机组合格供应商!感谢贺州市壹佰高科贸易有限公司及贺州市皮肤病防治院对澳门4399js公司的支持与信任!

    澳门4399js创始于1974年,拥有40年余专业发电机组生产经验,全国64个销售服务部,随时为您提供设计、供应、调试、维修一条龙服务。全国服务热线:13878198542


贺州市皮肤病防治院发电机采购
贺州市皮肤病防治院发电机采购
贺州市皮肤病防治院发电机采购

首页|公司简介|产品展示|新闻中心|技术支持|客户案例|用户一览表|企业资质|网站地图|联系我们
版权所有:澳门4399js官方登陆入口 核心业务:发电机 柴油发电机 康明斯发电机 沃尔沃发电机
江苏省泰兴市古溪工业园区 联系电话:0523-87792307 苏ICP备13060714号-2
申明:本网站部分发电机技术资料来自互联网,江苏澳门4399js动力集团只为宣传作用,并不代表赞同其观点,文章如果有侵犯版权或违反相关法规,请告知我们立刻删除
发电机专家:澳门4399js柴油发电机网 版权所有!并保留所有权利。禁止复制,否则追究法律责任!


中国ICP
备案中心
不良信息
举报中心
网络110
报警服务
中国110
互联网协会
中国互联网协会
诚信企业
澳门4399js发电机荣誉
企业
荣誉